招标信息
北京天坛医院2018年IT服务外包项目招标公告【编号:TC170V859】
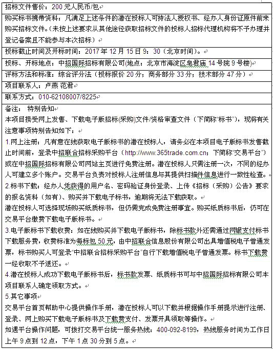
招标公告
项目名称:北京天坛医院2018年IT服务外包项目
招标编号:TC170V859


中招国际招标有限公司
2017年11月24日
附件1:采购需求
1.采购标的需实现的功能或者目标,以及为落实政府采购政策需满足的要求;
1.1.采购标的需实现的功能或者目标:详见招标文件第五章采购需求第二部分
1.2 为落实政府采购政策需满足的要求:
1.2.1执行《关于印发《政府采购促进中小企业发展暂行办法》的通知》(财库【2011】181号)、《财政部、司法部关于政府采购支持监狱企业发展有关问题的通知》(财库【2014】68号)、《三部门联合发布关于促进残疾人就业政府采购政策的通知》(财库【2017】141号)的相关规定,对小型和微型企业、监狱企业、残疾人福利性单位的价格给予6%的扣除,用扣除后的价格参与评审。
1.2.2 执行《关于开展政府采购信用担保试点工作的通知》(财库【2011】124号)的相关规定,接受投标人采用政府采购信用担保形式支付投标保证金及履约保证金。
2.采购标的需执行的国家相关标准、行业标准、地方标准或者其他标准、规范:详见招标文件第五章采购需求第二部分
3.采购标的需满足的质量、安全、技术规格、物理特性等要求:详见招标文件第五章采购需求第二部分
4.采购标的的数量、采购项目交付或者实施的时间和地点:
数量:1项
采购项目交付或者实施的时间和地点:详见招标文件第五章采购需求第二部分
5.采购标的需满足的服务标准、期限、效率等要求:详见招标文件第五章采购需求第二部分
6.采购标的的验收标准:详见招标文件第四章合同格式
7.采购标的的其他技术、服务等要求:详见招标文件第五章采购需求第二部分



















京公网安备111010602104056