医院动态
北京天坛医院:知道症状或病名就能挂号 “专病专症门诊”方便患者“按病索医”
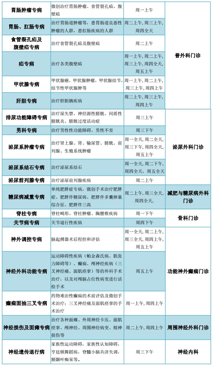
“我头晕,该挂哪个科?”这是很多患者在就医时都会面临的问题。为了解决这个问题,北京天坛医院推出“专病专症”门诊,患者知道病症名称就可以“按病索医”挂号就医。
门诊医生深有体会,患者知道自己的症状或疾病名称,但不知道该到哪个科室就医。例如头痛,可能涉及多个科室,但对于普通患者而言,很难分辨自己应该到哪个科室就医。针对这种情况,北京天坛医院在原有挂号方式不变的基础上,梳理了包括头痛、眩晕、帕金森、睡眠障碍、更年期、不孕症、儿童抽搐、脑瘫等130多个专病,患者只需“按病索医”“按病就医”。
据介绍,这130多个专病均是所在科室的特色诊疗项目,患者可以通过北京天坛医院APP、京医通微信公众号、院内自助机及医生诊间预约等途径,选择“专病专症门诊”挂号。
![]()



























京公网安备111010602104056